首页
学校概况
学校简介
校园风光
学校荣誉
通知公告
党建引领
党建工作展示
教学工作展示
学生工作展示
清廉学校专栏
教育教学
系部介绍
师资队伍
精品课程
校企合作
专业介绍
思政微课
学生工作
团委工作
学生管理
德育活动
招生就业
文明创建
教育教学
系部介绍
师资队伍
精品课程
双高建设
校企合作
专业介绍
思政微课
当前位置 :
首页
-
教育教学
-
专业介绍
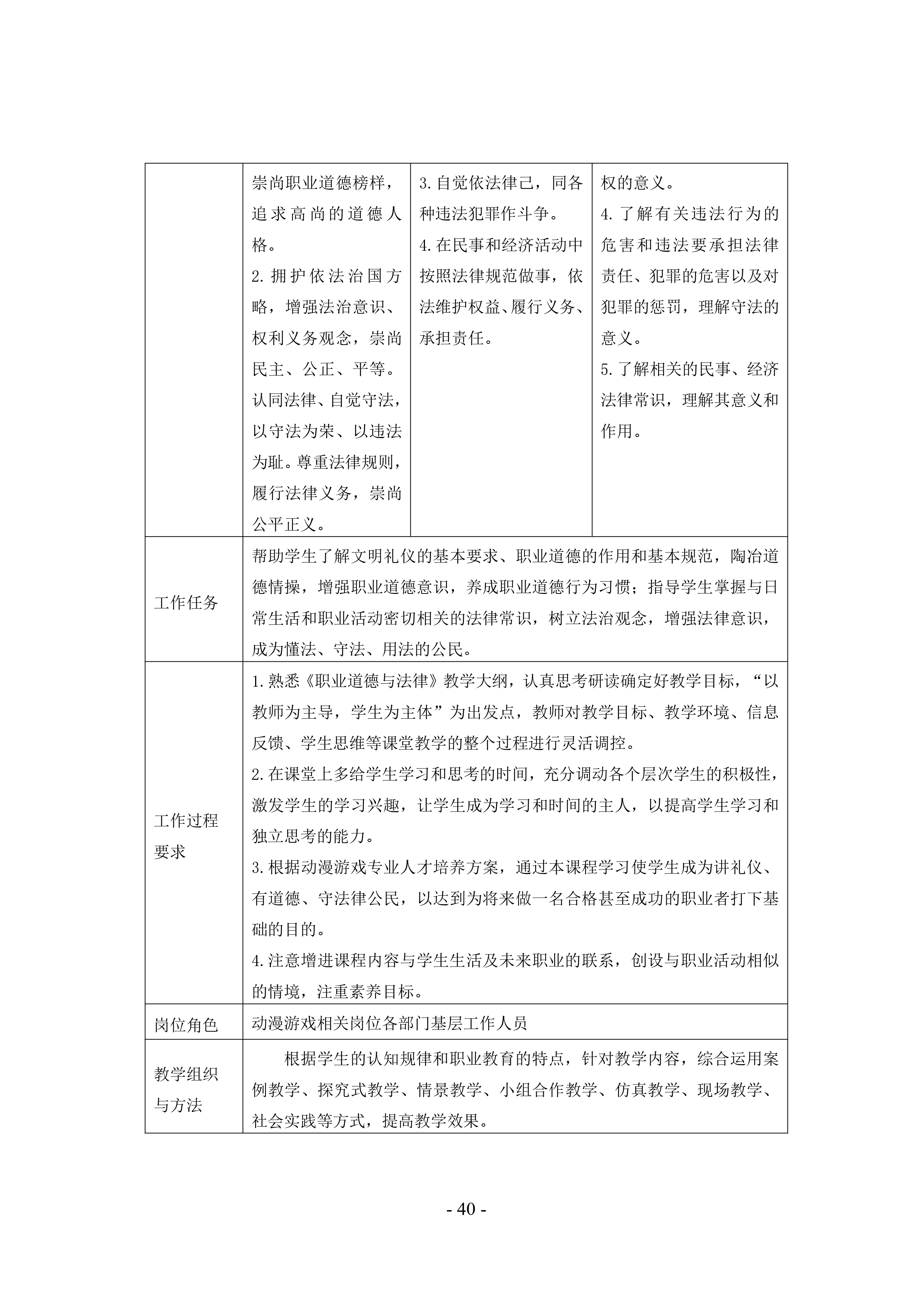
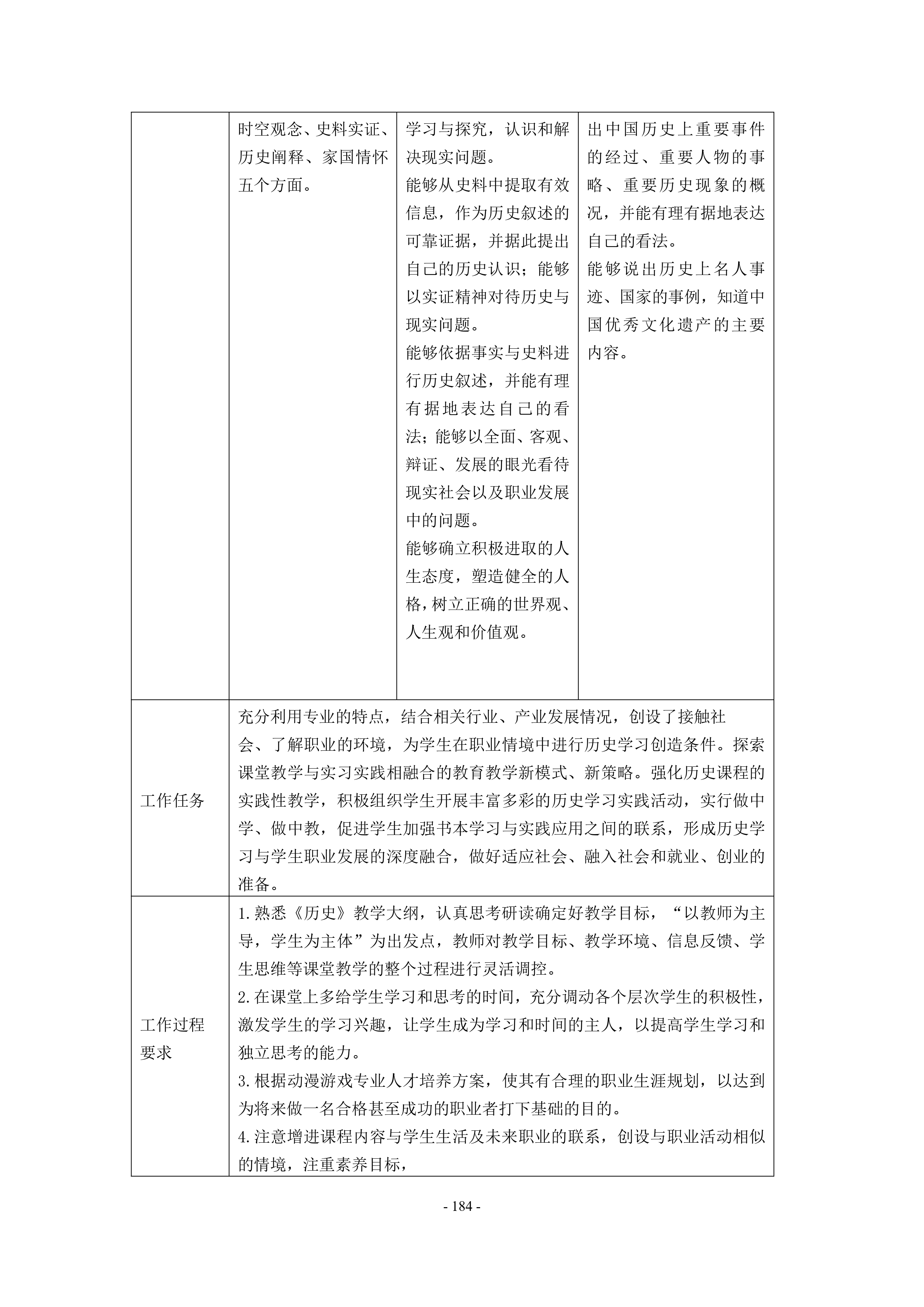
动漫游戏专业人才培养方案
作者:
时间: 2023-03-09 10:00
点击: 6078